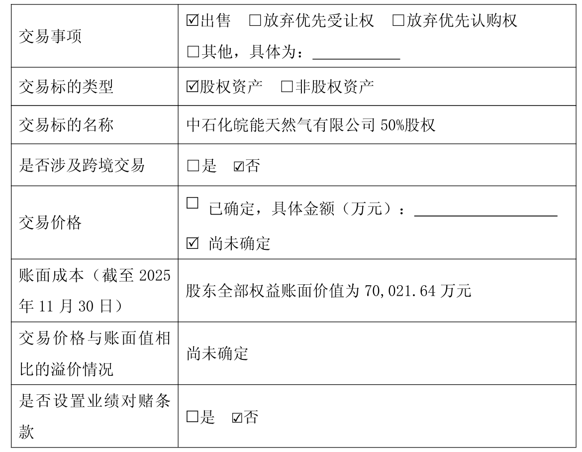
3月9日盘后,皖天然气(603689)发布公告称,为适应皖东北区域管网建设运行形势的变化,实现资产保值增值的需要,公司拟通过产权交易机构以公开挂牌方式转让所持参股子公司中石化皖能天然气有限公司(下称“石化皖能”)50%股权。
以2025年11月30日为评估基准日,石化皖能股东全部权益评估价为7.54亿元,评估增值率为7.74%,该评估结果已经备案权限相关单位备案,公司对应50%股权的价值为3.77亿元,公司将以本次评估价作为公开挂牌的转让底价,全部转让公司持有的股权。
资料显示,石化皖能于2020年7月3日成立,注册资本为10亿元,主营天然气管输业务。截至评估基准日,石化皖能尚未运营,净资产约7亿元。石化皖能不属于失信被执行人。公司不存在为石化皖能提供担保、财务资助、委托理财的情况,石化皖能不存在占用上市公司资金的情况。
对公司影响方面,本次公开挂牌出售石化皖能股权,旨在进一步优化公司资产结构和业务布局,不会对公司财务及经营状况产生重大影响,不存在损害上市公司及公司股东,尤其是中小股东合法权益的情形。本次交易完成后,公司将不再持有石化皖能的股权。
皖天然气提示,因最终成交价未确定,该交易对公司当年损益的影响尚不可预估,最终影响以成交当年经审计师审计的年度审计结果为准。
资料显示,安徽省天然气开发股份有限公司的主营业务是天然气长输管线的投资、建设和运营、销售贸易、城市燃气、设施安装以及综合能源等业务。公司的主要产品是天然气长输管线。
业绩方面,皖天然气2025年前三季度营收净利均承压,公司实现营业收入为38.12亿元,同比下降10.30%;归母净利润为2.62亿元,同比下降7.31%。其中,第三季度营收为11.38亿元,同比减少14.30%;归母净利润7739万元,同比减少16.91%。
对于未来盈利增长的主要驱动因素,皖天然气在业绩说明会上表示,公司的未来盈利主要来自于现有业务气量的增长、转型发展的推动等因素。公司一直积极寻求拓展行业内上下游业务的机会,以及其他综合能源相关业务。
二级市场上,截至3月10日午间收盘,皖天然气下跌1.04%报8.59元/股,总市值约45.17亿元,近一年公司股价近乎“原地踏步”。
来源:读创财经
(文章来源:深圳商报·读创)
推荐阅读:







