内置 ESP8684 系列芯片, 32 位 RISC-V 单核处理器,支持高达 120 MHz的时钟频率
576 KB ROM
272 KB SRAM (其中 16KB 专用于 cache)
SIP flash
引入 cache 机制的 flash 控制器
支持 flash 在电路变成(ICP)
02
Wi-Fi
支持 IEEE 802.11 b/g/n 协议
在 2.4GHZ 频带支持 20MHZ 频宽
支持 1T1R 模式,数据速率高达 72.2Mbps
802.11n 模式下数据速率高达 72.2 Mbps
帧聚合 (TX/RX A-MPDU, TX/RX A-MSDU)
立即块确认(Immediate Block ACK)
分片和重组(Fragmentation and defragmentaion)
传输机会(Transmit opportunity,TXOP)
Beacon 自动监测(硬件 TSF)
无线多媒体(WMM)
3×虚拟Wi-Fi 接口
天线分集
支持外部功率放大器
同时支持基础结构型网络 (Infrastructure BSS) Station 模式、SoftAP 模式、Station + SoftAP 模式和混杂模式
请注意 ESP8684 系列在 Station 模式下扫描时, SoftAP 信道会同时改变
03
蓝牙
低功耗蓝牙(Bluetooth LE):Bluetooth 5
高功率模式
速率支持 125kbps、500kbps、1Mbps、2Mbps
广播扩展(Advertising Extensions)
多广播(Multiple Advertisement Sets)
信道选择(Channel Selection Algorithm#2)
Wi-Fi 与蓝牙共存,共用同一天线
04
硬件
外设接口:14 GPIO 口、3xSPI、2xUART、I2C 主机、LED PWM 控制器,多达六个通道、通用DMA 控制器(GDMA),一个接收通道和一个发送通道
模拟接口:1x12 位 SAR 模/数转换器。多达 5 个通道、1x 温度传感器
定时器:1x54 位通用定时器、2x 看门狗定时器、1x52 位系统定时器
2
描述
WT018684-S5 和 WT018684-S5U 这两个模块核心处理器芯片 ESP8684 是一款高集成度的低功耗 Wi-Fi 和蓝牙系统级芯片(SoC),专为物联网 (IoT)、移动设备、可穿戴电子设备、智能家居应用而设计, 例如唤醒词检测和语音命令识别、人脸检测和识别、智能家居、智能家电、智能控制面板、智能扬声器等。
ESP8684芯片具有行业领先的低功耗性能和射频性能,支持 Wi-Fi IEEE802.11b/g/n 协议和 BLE 5.0。该芯片搭载 RISC-V 32 位单核处理器,工作频率高达 120MHz,用户可以关闭 CPU 的电源,利用低功耗协处理器监测外设的状态 变化或某些模拟量是否超出阈值。支持二次开发,无需使用其它微控制器或处理器。芯片支持多种低功耗工作状态,能够满足各种应用场景的功耗需求。芯片所特有的精细时钟门控功能、动态电压时钟频率调节功能、射频输出功率可调节功能等特性,可以 实 现 通 信 距 离 、 通 信 速 率 和 功 耗 之 间 的 最 佳 平 衡 。
WT018684-S5 和WT018684-S5U 两款模块提供丰富的外设接口,包括 UART,SPI, I2C,ADC,温度传感器、GPIO、LED PWM 控制器、GDMA、模数转化器、温度传感器、通用定时器和看门狗。
WT018684-S5 和 WT018684-S5U 模块具有多种特有的硬件安全机制,硬件加密加速器支持 AES、SHA 和 RSA 算法。其中的 RNG、HMAC 和数字签名(Digital Signature) 模块提供了更多安全性能。其他安全特性还包括Flash 加密和安全启动 (se-cure boot) 签名验证等。完善的安全机制使芯片能够完美地应用于各种加密产品。
WT8684-S5 模块支持低功耗蓝牙:Bluetooth5,Bluetooth mesh。蓝牙速率支持: 125Kbps,500Kbps,1Mbps,2Mbps。支持广播扩展,多广播,信道选择 WT018684-S5 和 WT018684-S5U 是通用型 Wi-Fi+低功耗蓝牙 MCU 模组,搭载 ESP8684 系列芯片。
3
应用
通用低功耗 IoT 传感器 Hub
通用低功耗 IoT 数据记录器
摄像头视频流传输
OTT 电视盒/机顶盒设备
语音识别
图像识别
Mesh 网络
家庭自动化
智能家居控制板
智慧楼宇
工业自动化
智慧农业
音频设备
健康/医疗/看护
Wi-Fi 玩具
可穿戴电子产品
零售&餐饮
智能 POS 应用
智能门
硬件框图
图 1 硬件框图

管脚定义
1
管脚布局
图 2 管脚布局
2
模组实物图
图 3 WT8684-S5 实物图

图 4 WT8684-S5U 实物图


3
管脚描述
表 1 引脚定义及描述

表 2 出厂默认 AT 指令通信引脚

PA:模拟电源
PD:数字 IO 电源
I:输入
O:输出
T:可设置为高阻
本表中管脚功能仅指部分固定设置,可通过 GPIO 矩阵输入输出的信号不受本表的限制。
4
Strapping 管脚
ESP8684 系列芯片共有两个 Strapping 管脚
GPIO8
GPIO9
软件可以读取 GPIO_STRAP_REG 寄存器的 GPIO_STRAPPING 字段,获取 GPIO8 和GPIO9 的值。在芯片的系统复位过程中,Strapping 管脚对自己管脚上的电平采样并存储到锁存器中,锁存器值为“0 ”或“ 1 ”,并一直保持到芯片掉电或关闭。系统复位有以下几种:
上电复位
RTC 看门狗复位
欠压复位
模拟超级看门狗复位
GPIO9 默认连接内部弱上拉,如果该管脚没有外部连接或者连接的外部线路处于高阻抗状态,则锁存值为“ 1 ”。
为改变 Strapping 的值,您可以应用外部下拉或上拉电阻,或者应用主机 MCU的 GPIO 控制 ESP8684 系列芯片上电复位时的 Strapping 管脚电平。
复位放开后,Strapping 管脚和普通管脚功能相同。
配置 Strapping 管脚的详细启动模式请参阅表 3。
表 3 Strapping 管脚

GPIO8=0 且 GPIO9=0 不可使用。
图 3 显示了CHIP_EN 上电前和上电后 Strapping 管脚的建立时间和保持时间,各参数如表 3 所示。
表 4 Strapping 管脚的建立时间和保持时间的参数说明

电气特性
1
绝对最大额定值
超出绝对最大额定值可能导致器件永久损坏,这只是强调的额定值,不涉及器件的功能性操作。
表 5 绝对最大额定值

2
建议工作条件
表 6 建议工作条件

写 eFuse 时,VDD3P3_CPU 应不超过 3.3v。
使用单电源供电时,输出电流需要达到 500mA 及以上。
应用说明
1
模组尺寸
图 5 模组尺寸(正视图)

2
回流焊曲线图
图 6 回流焊曲线

3
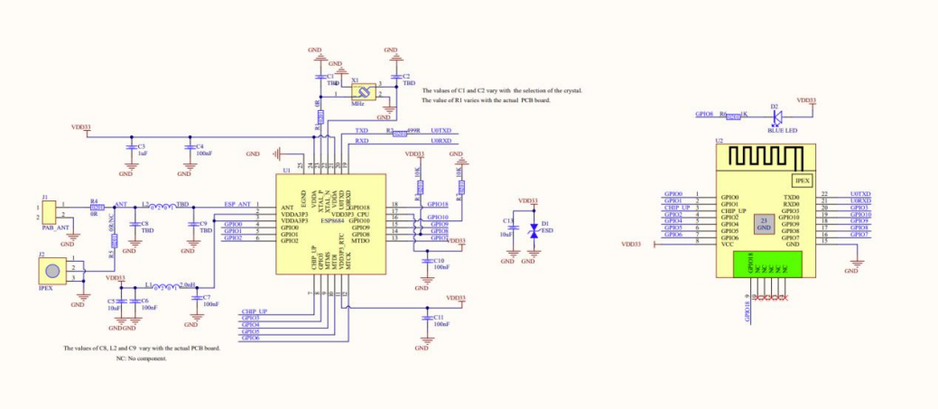
模组原理图
图 7 模组原理图

4
外围设计原理图
模组与外围器件(如复位按钮、JTAG 接口、UART 接口等)连接的应用电路图。
图 8 外围设计原理图

推荐阅读:
时间跨度长达13年 A股又一百亿级财务造假案曝光!5家上市公司造假细节浮出水面







